> > > LIBREAS. Library Ideas # 47

Annotate via hypothes.is

Download PDF
doi:10.18452/34778 (edoc HU Berlin)

Digital Footprint – Choose your own adventure

Konzeption eines Spiels zum Thema Data Tracking in der Wissenschaft, speziell von wissenschaftlichen Verlagen für naturwissenschaftliche Early Career Researcher an Institutionen

Publizieren ist für Wissenschaftler*innen essentiell. Dabei ist es heutzutage kaum möglich, an digitalen Angeboten vorbeizukommen. Nur wenigen Forschenden ist dabei bewusst, dass auch bei digitalen Verlagsangeboten persönliche Daten getrackt und missbraucht werden können. Ein Auftrag von Bibliotheken ist es, Forschende zu unterstützen und Informationskompetenz zu stärken. Deshalb fällt das Stärken von Bewusstsein für Data Tracking durch wissenschaftliche Verlage in ihr Aufgabengebiet. Dies kann unter anderem durch Workshops passieren. Unsere Frage hierbei ist, wie Wissenschaftler*innen, speziell Early Career Researchers in den Naturwissenschaften, Datentracking durch wissenschaftliche Verlage, die negativen Auswirkungen und Abwehrmöglichkeiten gegen Datentracking vermittelt werden können. In unserem Workshop-Konzept haben wir zusätzlich zu Kurzvorträgen ein Spiel als eine simulationsbasierte Aufgabe mit Rollenspiel-ähnlichen Merkmalen entwickelt, das auf einem Entdecken-lassenden-Ansatz basiert. Mithilfe dessen wird ein realitätsnaher Publikationsprozess durchgespielt. Hier werden, abhängig von den getroffenen Entscheidungen, personenbezogene Daten getrackt. Dieses Konzept wurde in einem Pre-ISI-Workshop (ISI = Internationales Symposium für Informationswissenschaft) am 17. März 2025 vorgestellt und durchgeführt; das prototypische Kartenspiel wurde getestet und Feedback eingeholt. Dieses Kartenspiel wird für die Weiterverwendung (und Weiterentwicklung) als Open Educational Resource freigegeben. Mögliche Anpassungen sind beispielsweise, den Workshop auch auf Studierende auszurichten und ihnen so den Publikationsprozess oder den Schreibprozess von wissenschaftlichen Arbeiten spielerisch darzustellen.


No researcher can avoid publishing. Nowadays, it is almost impossible to avoid digital publication services. Not many people are aware that personal data can be tracked by academic publishers without the knowledge of the user and, in the worst case, misused. One of the missions of libraries is to support researchers and foster information literacy. Awareness of data tracking in scholarly publishing houses falls within this scope. This can, for instance, be communicated through workshops. The question here is, how scientists, especially early career researchers in natural sciences, can be educated about data tracking by scholarly publishing houses, along with its negative effects and ways to defend against data tracking. In our workshop concept, in addition to short presentations, we have developed a game as a simulation-based task with role-playing game-like features based on a discovery approach. This is used to play through a reality-based publication process. Depending on the decisions made, personal data will be tracked. This concept was presented and implemented in the pre-ISI workshop (ISI = International Symposium on Information Science) on March 17th, 2025, where the prototype card game was tested, and feedback was obtained. The card game will be released for further use (and adaptations) as an open educational resource. Possible adaptations include targeting the workshop towards students and thus presenting the publication process or the writing process of academic papers to them in a playful way.


Zitiervorschlag
Ioanna Danai Katsougiannopoulou, Nadja Hartwich, Ha Thao Suong Vu, "Digital Footprint – Choose your own adventure. Konzeption eines Spiels zum Thema Data Tracking in der Wissenschaft, speziell von wissenschaftlichen Verlagen für naturwissenschaftliche Early Career Researcher an Institutionen". LIBREAS. Library Ideas, 47 ().


1 Einleitung und Hintergrund

Publizieren ist für Wissenschaftler*innen essentiell. Ohne Publikationen ist es schwierig, Reputation aufzubauen, die wiederum ein Grundbaustein für die weitere Anstellung an Institutionen ist.

Nur wenigen Wissenschaftler*innen ist bewusst, dass bei der für das Publizieren notwendigen Nutzung von digitalen Verlagsangeboten persönliche Daten getrackt werden. Persönliche Daten sind allerdings unter dem Recht auf informationelle Selbstbestimmung geschützt (in Deutschland GG, 2022, § 2, Abs. 1 in Verbindung mit GG, 2022, § 1 Abs. 1, in anderen europäischen Ländern in Gesetzen mit ähnlichem Ziel). Dabei handelt es sich um ein Recht, das im Datenschutz verankert ist.

Dennoch legen kommerzielle Firmen, wozu auch einige wissenschaftliche Verlage gehören, dieses Recht immer wieder möglichst weit aus. Die getrackten persönlichen Daten können im schlimmsten Fall missbraucht werden.1 Dies kann zum Beispiel zu Deportationen von immigrierten Wissenschaftler*innen führen.2

Auf wissenschaftlichen Verlagsseiten werden u.a. Profile, Nutzungsdaten, Seitenbesuche etc. gespeichert.3 Diese können an Data Broker gelangen, welche diese wiederum an bspw. in den USA an eine Deportationsbehörde verkauft werden könnten, wodurch eine Gefahr für Wissenschaftler*innen entstehen kann.4 Ein weiteres Beispiel kommt aus der Rechtsberatung, das im folgenden Beispiel5 nachgelesen werden kann.

Ein Auftrag von Bibliotheken ist es, Forschende zu unterstützen und Informationskompetenz zu stärken.6 Dabei fällt ein Bewusstsein für Data Tracking in wissenschaftlichen Verlagen unter ihr Aufgabengebiet. Diese Vermittlung kann u.a. durch Workshops passieren. Aus diesem Grund haben wir uns entschieden, einen Workshop für Early Career Researchers zu gestalten, der gerade für diese Thematik sensibilisiert. Unsere Frage hierbei ist, wie Wissenschaftler*innen in den Naturwissenschaften Data Tracking in wissenschaftlichen Verlagen, sowie deren negative Auswirkungen und Abwehrmöglichkeiten gegen Data Tracking vermittelt werden kann.

Im Rahmen des an der Fachhochschule Potsdam durchgeführten Kurses B 12: Informationsdidaktik und Informationskompetenz unter der Leitung von Prof. Dr. Ulrike Wuttke und dem Praxispartner Dr. Timo Steyer wurde zum Thema Data Tracking in der Wissenschaft ein Workshop-Konzept entwickelt, das auf naturwissenschaftliche Early Career Researcher an Institutionen ausgerichtet ist. Ein Teil dieses Konzepts ist ein Kartenspiel mit Rollenspiel-ähnlichen Merkmalen.

Wir, die Autor*innen, haben uns aufgrund bereits erworbener Erfahrungen im Schulungsbereich sowie in der Arbeit mit naturwissenschaftlichen Instituten für diese Methode entschieden, um ein möglichst praxisnahes Konzept zu entwickeln.

Als Ziel wurde eine erhöhte Sensibilisierung der Teilnehmer*innen für das Thema Data Tracking wissenschaftlicher Verlage festgesetzt. Zudem wurde durch die Wahl eines spielerischen Ansatzes eine erhöhte Wissensfestigung und Beteiligung am Workshop angestrebt.7

Dieses Konzept wurde in einem Pre-ISI-Workshop (ISI = Internationales Symposium für Informationswissenschaft) am 17. März 2025 vorgestellt und durchgeführt. Das prototypische Kartenspiel wurde getestet und Feedback eingeholt.

2 Konzept des Spiels

Der Workshop richtet sich explizit an die Zielgruppe Early Career Researchers, die in naturwissenschaftlichen Institutionen tätig sind.

Zudem beschränken wir uns auf das Forschungsfeld der Naturwissenschaften. Wir haben uns für diese Gruppe entschieden, da wir sowohl im akademischen, beruflichen als auch im persönlichen Umfeld oft mit dieser Gruppe zu tun haben.

Um die Relevanz des Themas Data Tracking in wissenschaftlichen Verlagen auch der definierten Zielgruppe näher zu bringen, wurde zuerst ein Lernziel gebildet. Dieses lautet:

Die Lernenden sind sich des Data Tracking durch wissenschaftliche Verlage und dessen negativen Auswirkungen sowie der Abwehrmöglichkeiten gegen Data Tracking bewusst.

2.1 Idee

Das Konzept des Kartenspiels orientiert sich an dem Du-entscheidest-selbst-Prinzip beziehungsweise Choose Your Own Adventure-Prinzip,8 das unter anderem in der Buchreihe 1000 Gefahren genutzt wird. In diesen werden kurze Textabschnitte gelesen, an dessen Ende Entscheidungen gefällt werden können. Abhängig von der Entscheidung ändert sich der Verlauf der Geschichte.

Auch in unserem Kartenspiel entscheiden die Spielenden, in welche Richtung die Geschichte gehen soll. Bei der Geschichte des Kartenspiels begleiten die Spielenden eine*n Wissenschaftler*in, der*die eine Doktorarbeit schreiben möchte. Es fängt mit der Auswahl des Forschungsthemas an und endet mit einer fertig geschriebenen Arbeit.

Teilnehmende werden in Gruppen von zwei bis vier Personen eingeteilt. Einerseits soll dadurch der Austausch zwischen den Teilnehmenden unterstützt und ein Ausgleich von unterschiedlichen Wissensständen ermöglicht werden. Dadurch, dass die Entscheidungen in einer Gruppe getroffen werden, kann die Scheu eliminiert werden, die falschen Entscheidungen zu treffen und somit schlechtere Ergebnisse bei der Gruppendiskussion vorstellen zu müssen.

Im Laufe des Spiels werden an verschiedenen Punkten Daten getrackt, die in einem Arbeitsblatt vermerkt werden, und somit den Spielenden verdeutlichen, welche Daten bei einem digitalen Rechercheprozess möglicherweise preisgegeben werden.

Im Anschluss an das Spiel findet ein Austausch über die Spielergebnisse statt, bei dem das neu erworbene Wissen und die gewonnenen Erkenntnisse aus dem Spiel diskutiert werden.

Das Spiel, eine simulationsbasierte Aufgabe9 mit Rollenspiel10-ähnlichen Merkmalen, basiert auf einem entdecken-lassenden-Ansatz11, der es den Teilnehmenden ermöglicht, eigenständig in Gruppen12 mit den von den Teamer*innen bereitgestellten Materialien zu arbeiten und so die Anwendung von Data Tracking im wissenschaftlichen Kontext zu entdecken. Dieses antizipatorische Lernen13 ermöglicht es den Teilnehmenden, ihr Vorwissen zu aktivieren. Da das Spiel die Teilnehmenden in einer authentischen Situation agieren lässt, eine aktive Beteiligung anregt und keinen festen Lösungsweg vorsieht, wodurch es am Ende weder Gewinner noch Verlierer gibt, ist dieser Ansatz sinnvoll.

2.2 Prozess

Bei der Konzipierung des Spiels gab es einige Ideen, die nicht alle verwendet wurden.

Eine davon war es, den Spielenden verschiedene Personas beziehungsweise Spielcharaktere zu geben. Dies würde aber das Spiel komplizierter gestalten und eventuell die Spielenden dazu verleiten, nicht sich selbst zu spielen, sondern den Charakter und somit andere Entscheidungen zu treffen. Deswegen wurde dieses Konzept nicht weiter ausgearbeitet.

Eine weitere Idee war es, auf der Rückseite der Karten weiterführende Quellen dazu anzugeben, wieso bei dieser Entscheidung diese persönlichen Daten getrackt werden. Jedoch würden diese Quellenangaben den Spielfluss unterbrechen und die Karte zu sehr mit Informationen überladen.

Die Sprache des Spiels war auch ein Diskussionspunkt. Die Entscheidung lag zwischen Deutsch und Englisch. Schlussendlich hatten wir uns für Englisch entschieden, weil die Naturwissenschaften ein internationales Feld sind, in dem Englisch die Hauptkommunikationssprache darstellt.

Das endgültige Konzept des Spiels beinhaltet eine Spielanleitung, (leere) Worksheets, in denen die getrackten Daten vermerkt werden können, ein ausgefülltes Worksheet für die Teamer*innen zur Kontrolle, ein beispielhafter Aufbau des Spiels, und die Karten, die jeweils aus einem Stapel von Frage- und Antwortkarten bestehen.

Unser erstes Konzept der Karten sah wie folgt aus.

Abbildung 1: Konzept Fragenkarte, Quelle: Eigene Darstellung

Abbildung 1 zeigt die Fragekarte. Sowohl die Farbe als auch der Text oben links verdeutlicht, dass dies die Fragekarte ist. Mittig wird die Story gezeigt, und unter dieser werden je zwei Antwortmöglichkeiten und dessen Nummerierung abgebildet.

Abbildung 12: Konzept Antwortkarte, Quelle: Eigene Darstellung

In Abbildung 2 ist das erste Konzept der Antwortkarte. Bei dieser ist oben sowohl die Kartennummer als auch die getroffene Entscheidung zu sehen. Unter diesen ist die Konsequenz in Textform zusammen mit den getrackten Daten dargestellt. Im unteren Abschnitt der Karte wird auf die nächste Karte, die gezogen werden soll, hingewiesen.

Beim Endprodukt (siehe Abbildungen 3 und 4) wurden pragmatische Entscheidungen hinsichtlich des Designs getroffen. Beispielsweise wurden die abgerundeten Ecken, die wir ästhetischer finden, gestrichen. Der Grund hierbei ist, dass das Kartenspiel selbst druckbar sein sollte. Abgerundete Ecken würden hierbei ein Mehraufwand beim Schneideprozess sein. Dazu wurden die Farben so ausgewählt, dass die Frage- und Antwortkarten auch für farbblinde Menschen gut erkennbar beziehungsweise wenn die Karten in Graustufen gedruckt werden, diese trotzdem unterscheidbar sind. Auf einem A4-Blatt können acht Karten gedruckt werden.

Abbildung 3: Endprodukt Fragenkarte, Quelle: Eigene Darstellung
Abbildung 4: Endprodukt Antwortkarte, Quelle: Eigene Darstellung

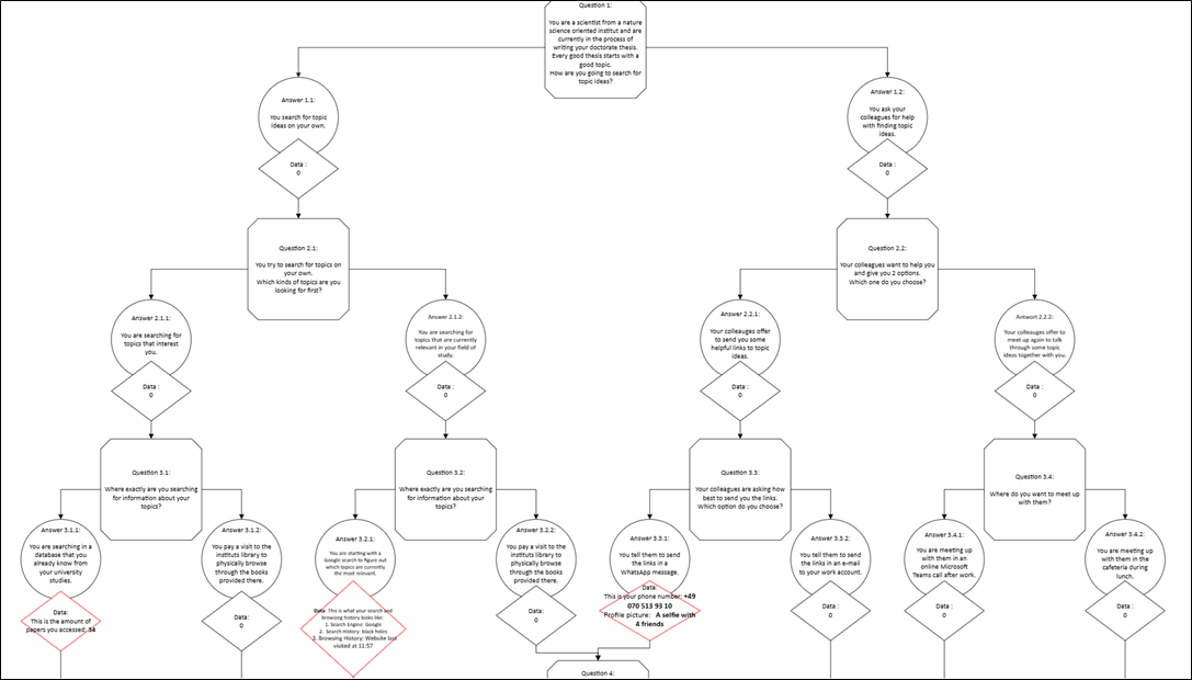
Die Storyline, der Text der Karten, zusammen mit den getrackten Daten und die Entscheidungspfade wurden in einem Baumdiagramm erfasst.

Abbildung 5: Ausschnitt des Baumdiagramm (zur Veranschaulichung der Komplexität), Quelle: Eigene Darstellung

Vor dem Spiel wird dieses aufgebaut.

Abbildung 6: Darstellung des Spielablaufs, Quelle: Eigene Darstellung

Links oben wird je ein Stapel von Frage- und Antwortkarten gebildet. Bei diesen sollte die Rückseite, auf der die Nummer groß zu sehen ist, sichtbar sein. Rechts oben, neben den Frage- und Antwortkarten, wird sich im Laufe des Spiels je ein Ablagestapel bilden. Unter diesen vier Stapeln befindet sich die Spielfläche, auf welcher die Karten, der Reihenfolge nach, gelegt werden.

2.3 Erste Durchführung des Spiels

Im Zuge einer Movetia-Partnerschaft von der FH Potsdam mit der FH Graubünden wurde am 17. März 2025 ein Pre-ISI-Workshop (ISI = Internationales Symposium für Informationswissenschaft) veranstaltet, in dem das Kartenspiel getestet wurde. Näheres hierzu kann in dieser LIBREAS-Ausgabe bei Wuttke nachgelesen werden (https://libreas.eu/ausgabe47/wuttke).

Hierbei haben sich zwei Gruppen gebildet. In einer Gruppe waren vier Studierende aus der FH Potsdam und in der zweiten Gruppe waren insgesamt sechs Personen plus ein Online-Teilnehmender, die Lehrende oder andere Personen aus der informationswissenschaftlichen Praxis waren. Somit waren die Teilnehmenden nicht die Zielgruppe, sodass die Ergebnisse nicht 1-zu-1 übertragbar sind. Jedoch konnte so eine weitere Sichtweise auf das Spiel ermittelt werden.

Um eine möglichst realitätsnahe Erfahrung zu schaffen, wurden die Regeln im Vorhinein nicht explizit von uns erklärt. Stattdessen haben die Teilnehmer*innen eigenständig die Spielanleitung gelesen, um mögliche Verständnisschwierigkeiten zu ermitteln. Bei Fragen und Unklarheiten standen wir zur Verfügung.

Die Stimmung während des Spiels war positiv. Einige Stellen wurden humorvoll kommentiert. Beispiele für Reaktionen sind (sinngemäß): Wir nehmen LaTeX, wir sind Profis. oder Online. Ich geh doch nicht extra in eine Library. Ein weiterer Ausruf war: Ich geh zum Koordination-Office, vielleicht gibt es da Geld. Die Interaktion zwischen den Teilnehmenden führte zu Diskussionen, die unter anderem mit Abstimmungen und Kommentaren wie Verräter auf eine heitere Atmosphäre hindeuteten. Manche Entscheidungen haben emotionale Reaktionen ausgelöst. So wurde bei der Frage You go to the website and the cookie banner appears. What do you do? die trockene Antwort Scream. gegeben.

Konzeptuell wurde das Spiel auf 45 min angesetzt. Die eigentliche Spielzeit war zwischen 47 Minuten bis zu einer Stunde, jedoch war die zweite Gruppe auch größer und somit diskussionsfreudiger als im Konzept vorgesehen war.

Während des Spiels gab es kleinere Verständnisfragen, die mit einer Überarbeitung des Textes eliminiert werden können.

Beim Feedback wurde zurückgemeldet, dass das Spiel Spaß gemacht und insgesamt einen positiven Eindruck hinterlassen hatte. Ein Diskussionspunkt war, dass im Spiel konkrete Software, Webseiten und ähnliches genannt wurde. Dies ist zwar einerseits realitätsnah, andererseits sind diese den Teilnehmenden eventuell unbekannt. Die Lösung hierfür war, den Namen kurze Erläuterungen hinzuzufügen.

Auch die kontinuierliche Aktualisierung des Spiels wurde thematisiert, da sich vor allem digitale Tools und Produkte mit der Zeit ändern. Dies sollte bei der Aktualisierung des Gesamtkonzepts des Workshops beachtet werden, die bestenfalls alle zwei Jahre stattfinden sollte.

Eine Frage unsererseits an die Teilnehmenden war, ob und in welcher Form wir eine Quellenangabe zu den getrackten Daten erstellen sollten. Der Vorschlag, dies in Form einer Zusatzkarte beziehungsweise eines Handbuchs anzufertigen, wurde positiv angenommen. Ein genannter Grund war, dass der Spielfluss somit nicht durch eine Überladung von Informationen unterbrochen wird. Dazu werden die Teilnehmenden angeregt, selbst weiter zu recherchieren.

3 Learnings

Eine Herausforderung bei der Konzipierung war es, die Kontinuität der Informationen und Daten sicherzustellen, sodass zum Beispiel nicht mitten in der Geschichte der Browser wechselt. Zudem sollte auf die Sprache geachtet werden. Begriffe wie googeln werden in einer Generation beispielsweise als Synonym für recherchieren genutzt, während eine andere Generation dies eher mit einer Sucheingabe in Google verbindet.

Der Aufwand, das Spiel zu erarbeiten, war hoch. Einerseits mussten die getrackten Daten, welche von Verlagen getrackt werden (können), recherchiert und dies mit fundierten Quellen belegt werden. Andererseits musste eine Storyline mit einem roten Faden entwickelt werden. Diese Informationen mussten sinnvoll kombiniert werden, um eine realitätsnahe Spielerfahrung zu ermöglichen. Gleichzeitig musste beachtet werden, dass die Inhalte des Spiels verständlich aufbereitet werden und bei den Spielenden ein Lerneffekt entsteht, während das Spiel unterhaltsam bleibt.

Wir hatten uns auch zum Ziel gesetzt, dass wir das Spiel als eine Vorlage bereitstellen und diese von Institutionen angepasst und weiterverwendet werden können. Dabei wurden unter anderem Vorlagen für die Karten erstellt. Hierbei mussten die Vorder- und Hinterseiten so positioniert werden, dass sie übereinstimmen. Je nach Drucker kann dies unterschiedlich schwer sein. Es ist ratsam, die Karten professionell drucken zu lassen. Zudem bietet sich stabiles Papier oder eine Laminierung an, um die Karten wiederholt nutzen zu können.

Die analoge Form des Spiels wurde positiv aufgenommen und bestätigt somit die Wahl dieses Formats. In der Diskussion wurde angerissen, ob eine digitale Version entwickelt werden sollte. Da aber unsere Zielgruppe viel digital arbeitet, kann das physische Spielen eine schöne Abwechslung zum Arbeitsalltag darstellen.

4 Ausblick

Während der Diskussion kamen Vorschläge für die Professionalisierung auf. Einer dieser war die Verbindung von Storyline-Diagramm mit den Karten, sodass Änderungen im Diagramm gleich im Kartentext übernommen werden. Ein weiterer Vorschlag war es, das Kartenspiel durch einen Spieleverlag professionell verlegen zu lassen.

Inhaltlich kann das Kartenspiel auch eine Erweiterungsstufe für Fortgeschrittene bekommen. Ein andere Nachnutzungsmöglichkeit wäre, weitere Storylines zu entwickeln. Ein Beispiel ist, das Kartenspiel zu nutzen, um Studienanfänger*innen den wissenschaftlichen Schreibprozess bei Hausarbeiten näherzubringen oder einer jüngeren Zielgruppe einen Einstieg in Informationskompetenz im Web zu geben.

Quellen

Biddle, Sam. LexisNexis to Provide Giant Database of Personal Information to ICE. The Intercept, 2. April 2021. https://theintercept.com/2021/04/02/ice-database-surveillance-lexisnexis/.

Brauer, Markus. Erfolgreiche Lehrmethoden im Seminar. In An der Hochschule lehren, 69–86. Springer, Berlin, Heidelberg, 2014. https://doi.org/10.1007/978-3-642-42006-1_6.

Cook, Eli. Rearing Children of the Market in theYou” Decade: Choose Your Own Adventure Books and the Ascent of Free Choice in 1980s America”. Journal of American Studies 55, Nr. 2 (Mai 2021): 418–45. https://doi.org/10.1017/S0021875819001476.

dbv. Wissenschaftliche Bibliotheken 2025 - Strategiepapier zur Gestaltung von Zukunftsaufgaben im wissenschaftlichen Bibliothekswesen. Deutscher Bibliotheksverband, 7. Februar 2022. https://www.bibliotheksverband.de/sites/default/files/2022-02/Strategiepapier_Wissenschaftliche%20Bibliotheken%202025%20-%20FINAL.pdf.

DFG-Ausschuss für Wissenschaftliche Bibliotheken und Informationssysteme. Datentracking in der Wissenschaft: Aggregation und Verwendung bzw. Verkauf von Nutzungsdaten durch Wissenschaftsverlage. Ein Informationspapier des Ausschusses für Wissenschaftliche Bibliotheken und Informationssysteme der Deutschen Forschungsgemeinschaft, 28. Juli 2021. https://doi.org/10.5281/zenodo.5900759.

Hanke, Ulrike, Martina Straub, und Wilfried Sühl-Strohmenger. 6 Lehrmethoden für die Realisierung von Lehrszenarien an der Teaching Library. In Informationskompetenz professionell fördern, 26–54. DE GRUYTER SAUR, 2012. https://doi.org/10.1515/9783110274387.26.

Hanke, Ulrike, und Wilfried Sühl-Strohmenger. 9. Planen und Konzipieren von Bildungsangeboten. In 9. Planen und Konzipieren von Bildungsangeboten, 166–82. De Gruyter Saur, 2015. https://doi.org/10.1515/9783110352559-011.

Seidl, Tobias. Didaktische Grundlagen. In Handbuch Bibliothekspädagogik, 119–28. De Gruyter Saur, 2024. https://doi.org/10.1515/9783111032030-011.

Volkshochschule Saale-Orla-Kreis: Qualität. Zugegriffen am 23. September 2025. https://www.vhs-sok.de/ihre-vhs/qualitaet.


  1. DFG-Ausschuss für Wissenschaftliche Bibliotheken und Informationssysteme, Datentracking in der Wissenschaft: Aggregation und Verwendung bzw. Verkauf von Nutzungsdaten durch Wissenschaftsverlage. Ein Informationspapier des Ausschusses für Wissenschaftliche Bibliotheken und Informationssysteme der Deutschen Forschungsgemeinschaft, 28. Juli 2021, https://doi.org/10.5281/zenodo.5900759, S. 5.↩︎

  2. Sam Biddle, LexisNexis to Provide Giant Database of Personal Information to ICE, The Intercept, 2. April 2021, https://theintercept.com/2021/04/02/ice-database-surveillance-lexisnexis/.↩︎

  3. DFG-Ausschuss Für Wissenschaftliche Bibliotheken Und Informationssysteme, Datentracking in der Wissenschaft. S. 3 f.↩︎

  4. Biddle, LexisNexis to Provide Giant Database of Personal Information to ICE.↩︎

  5. Lamdan, When Westlaw Fuels ICE Surveillance: Legal Ethics in the Era of Big Data Policing.↩︎

  6. dbv, Wissenschaftliche Bibliotheken 2025 - Strategiepapier zur Gestaltung von Zukunftsaufgaben im wissenschaftlichen Bibliothekswesen (Deutscher Bibliotheksverband, 7. Februar 2022), https://www.bibliotheksverband.de/sites/default/files/2022-02/Strategiepapier_Wissenschaftliche%20Bibliotheken%202025%20-%20FINAL.pdf, S. 9.↩︎

  7. Tobias Seidl, Didaktische Grundlagen, in Handbuch Bibliothekspädagogik (De Gruyter Saur, 2024), 119–28, https://doi.org/10.1515/9783111032030-011.↩︎

  8. Eli Cook, Rearing Children of the Market in theYou” Decade: Choose Your Own Adventure Books and the Ascent of Free Choice in 1980s America”, Journal of American Studies 55, Nr. 2 (Mai 2021): 418–45, https://doi.org/10.1017/S0021875819001476.↩︎

  9. Ulrike Hanke, Martina Straub, und Wilfried Sühl-Strohmenger, 6 Lehrmethoden für die Realisierung von Lehrszenarien an der Teaching Library, in Informationskompetenz professionell fördern (DE GRUYTER SAUR, 2012), 26–54, https://doi.org/10.1515/9783110274387.26.↩︎

  10. Hanke, Straub, und Sühl-Strohmenger.↩︎

  11. Ulrike Hanke und Wilfried Sühl-Strohmenger, 9. Planen und Konzipieren von Bildungsangeboten, in 9. Planen und Konzipieren von Bildungsangeboten (De Gruyter Saur, 2015), 166–82, https://doi.org/10.1515/9783110352559-011.↩︎

  12. Markus Brauer, Erfolgreiche Lehrmethoden im Seminar, in An der Hochschule lehren (Springer, Berlin, Heidelberg, 2014), 69–86, https://doi.org/10.1007/978-3-642-42006-1_6.↩︎

  13. Volkshochschule Saale-Orla-Kreis: Qualität, zugegriffen 8. August 2024, https://www.vhs-sok.de/ihre-vhs/qualitaet.↩︎


Ioanna Danai Katsougiannopoulou (she/they) studiert Bibliothekswissenschaft an der Fachhochschule Potsdam. Zusätzlich zum Studium ist Danai in verschiedenen Funktionen im Landesverband AndersARTiG e. V. tätig. Hier ist Danai ein Teil des Projektes Bildung unterm Regenbogen, indem Workshops für Schüler*innen ab der 8. Klasse in ganz Brandenburg zum Thema sexuelle und geschlechtliche Vielfalt angeboten werden. Dazu ist Danai Teil der Campusspezialist*innen Team in der FH Potsdam, indem Workshops und Schulveranstaltungen für Schüler*innen zum Thema Studium allgemein, Studienalltag und Studienplatzsuche angeboten werden. In diesen wurden bereits Erfahrungen zu didaktischen Ansätzen gesammelt, die im Beitrag angewendet wurden.

ORCID: https://orcid.org/0009-0008-8555-549X

FH Potsdam ROR ID: https://ror.org/012m9bp23

Nadja Hartwich (sie/ihr) studiert Bibliothekswissenschaft an der Fachhochschule Potsdam. Zusätzlich zum Studium arbeitet Nadja in der Bibliothek des Helmholtz-Zentrum für Geoforschung in Potsdam. Viele Erfahrungen durch die Arbeit an einem naturwissenschaftlichen Institut sowie ein vorhergegangenes Physikstudium konnten somit in die Konzeption des Spiels einfließen. Als früheres Mitglied des Projektes Bildung unterm Regenbogen und ähnlichen Bildungsprojekten konnte Nadja ebenfalls Erfahrungen zu didaktischen Ansätzen sammeln, die im Beitrag angewendet wurden.

ORCID: https://orcid.org/0009-0004-2212-5047

FH Potsdam ROR ID: https://ror.org/012m9bp23

Ha Thao Suong Vu (keine Pronomen) studiert Bibliothekswissenschaft an der Fachhochschule Potsdam. Zusätzlich zum Studium ist Suong in verschiedenen Funktionen im Landesverband AndersARTiG e. V. tätig. Hier ist Suong ein Teil des Projektes Bildung unterm Regenbogen, indem Workshops für Schüler*innen ab der 8. Klasse in ganz Brandenburg zum Thema sexuelle und geschlechtliche Vielfalt angeboten werden. In diesen wurden bereits Erfahrungen zu didaktischen Ansätzen gesammelt, die im Beitrag angewendet wurden.

ORCID: https://orcid.org/0000-0002-3022-3067

FH Potsdam ROR ID: https://ror.org/012m9bp23